* 바킹독, 위키피디아 등을 참고하여 작성함.
목차
1. O(N^2) 시간복잡도 정렬 알고리즘 - 선택 정렬, 버블 정렬
2. O(NlogN) 시간복잡도 정렬 알고리즘 - 병합 정렬, 퀵소트
3. Non-comparison sorts: 카운팅 정렬, 기수 정렬
4. JAVA에서의 사용
※ 구분
stable sort: 크기가 같은 원소들끼리 정렬 후에도 원래의 유지하는 정렬 알고리즘(↔ unstable sort)
comparison sort: 우리가 일반적으로 아는, 원소의 값끼리 비교하여 정렬하는 알고리즘(↔ non-comparison sort)
1. O(N^2) 시간복잡도 정렬 알고리즘
- 일반적으로 구현하기 쉽다.
- 실제로 쓰이지 않으며, '선택 정렬과 버블 정렬의 차이점을 설명하여라'와 같은 지엽적인 질문을 받을 가능성도 매우 낮다. 따라서 한번 쓱 보고 넘어가면 된다.
1) 선택 정렬 (Selection Sort)
배열을 N번 순회하면서 각 순회마다 가장 작은/큰 원소를 찾아서 앞/뒤 index의 원소랑 swap을 반복하여 정렬하는 알고리즘.

코드
static void SelectionSort(int[] nums) {
int N = nums.length;
for (int i = N-1; i > 0; i--) {
int maxIdx = 0;
// 가장 큰 원소 찾기
for (int j = 0; j < i; j++) {
if (nums[maxIdx] < nums[j]) maxIdx = j;
}
// 바꾸기
int temp = nums[maxIdx];
nums[maxIdx] = nums[i];
nums[i] = temp;
}
}
2) 거품 정렬 (Bubble Sort)
- 배열을 N-1번 순회하면서 각 순회마다 인접한 두 원소의 크기를 비교하여 정렬하는 알고리즘

코드
static void BubbleSort(int[] nums) {
int N = nums.length;
for (int i = 0; i < N-1; i++) { // N
for (int j = 0; j < N-1; j++) {
if (nums[j] > nums[j+1]) {
int temp = nums[j];
nums[j] = nums[j+1];
nums[j+1] = temp;
}
}
}
}
2. O(NlogN) 정렬 알고리즘
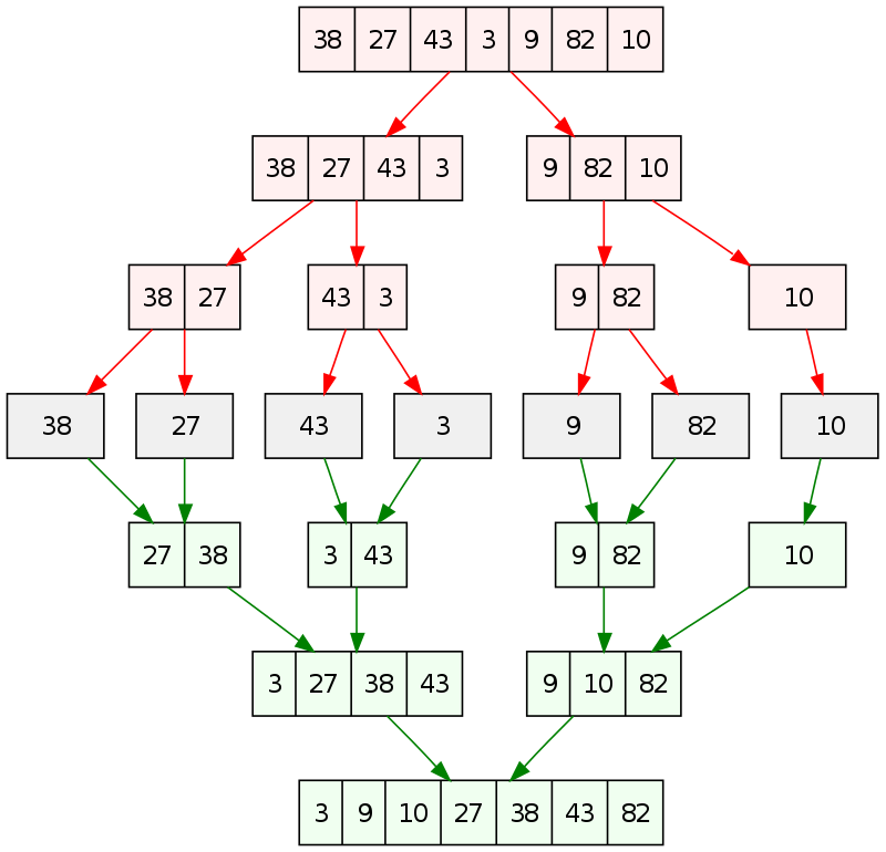
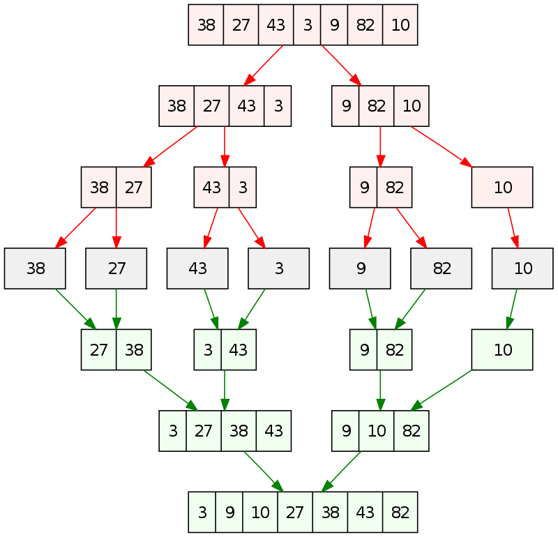
1) 병합 정렬(Merge Sort)
- 재귀적으로 수열을 나눠 합쳐 정렬하는 정렬 알고리즘
- 정렬되어있는 길이가 M인 리스트와 길이가 N인 리스트를 길이가 M+N인 정렬된 리스트로 합치는 데 걸리는 시간이 O(M+N)임을 이용한다. (참고 문제: 백준 11728 배열 합치기 https://www.acmicpc.net/problem/11728)
- 부분수열을 어떻게 정렬을 시키나요? : 길이가 1인 수열은 정렬되어 있으니 수열을 잘게 쪼갠 후, 길이가 1인 수열에서부터 합치기!
- Stable한 정렬 알고리즘이다.

※ merge sort 구현 시 주의사항 (출처: https://www.acmicpc.net/board/view/31887)
병합 정렬을 할 때, merge를 수행할 때마다 배열의 전체 크기, 혹은 right만큼을 할당하고 해제하기를 반복하면 안 됩니다. 크기가 N인 메모리를 할당하는 것은 O(N) 시간이 걸리고, merge가 O(N)번 호출되기 때문에 총 시간복잡도가 O(N^2)이 됩니다. 이를 해결하기 위한 방법으로는,
1. 복사를 하기 위한 큰 배열 하나를 미리 할당해두고 계속 사용
2. merge가 담당하는 구간의 크기(right - left + 1)만큼만 메모리를 할당 등이 있습니다.
코드
static void mergeSort(int start, int end) {
if (end == start + 1) return;
int mid = (start + end) / 2;
mergeSort(start, mid);
mergeSort(mid, end);
merge(start, end);
}
// temp: 길이가 정렬할 배열 nums와 같은 길이의 int array
static void merge(int start, int end) {
int mid = (start + end) / 2;
int left = start;
int right = mid;
for (int i = start; i < end; i++) {
if (left == mid) temp[i] = nums[right++];
else if (right == end) temp[i] = nums[left++];
else if (nums[left] <= nums[right]) temp[i] = nums[left++]; // stable하도록 등호도 포함
else temp[i] = nums[right++];
}
for (int i = start; i < end; i++) nums[i] = temp[i];
}
2) 퀵소트(Quicksort)
- 일반적으로 가장 빠른 알고리즘이라 많은 라이브러리의 정렬은 퀵소트를 기반으로 한다.
- But, 퀵소트는 worst case O(N^2)이므로 절대 코딩테스트에서 퀵소트를 사용하면 안 된다! (참고 문제: 백준 2751 수 정렬하기 2 https://www.acmicpc.net/problem/2751)
코드
static void quicksort(int start, int end) {
if (end <= start + 1) return;
int pivot = nums[start];
int left = start+1;
int right = end-1;
// pivot이 올 위치를 기준으로 왼쪽은 pivot보다 작은 값, 오른쪽은 pivot보다 큰 값이 오도록 정렬
while (true) {
while (left <= right && nums[left] <= pivot) left++;
while (left <= right && nums[right] >= pivot) right--;
if (left > right) break;
int temp = nums[left];
nums[left] = nums[right];
nums[right] = temp;
}
// pivot을 pivot이 있어야 할 위치로 보내기
int temp = nums[start];
nums[start] = nums[right];
nums[right] = temp;
// 재귀
quicksort(start, right);
quicksort(right+1, end);
}

3. Non-comparison sorts
1) 카운팅 정렬(Counting Sort)
- 주어진 물체가 나온 횟수를 센 후, 순서대로 물체를 나온 횟수만큼 출력하여 정렬하는 알고리즘.
- 1~R 사이의 정수가 N번 나올 때, 이를 정렬하는 시간 복잡도는 N+R이며 공간 복잡도도 N+R이다.
- N이 R과 가까울 때 쓰면 좋다. 다만 메모리를 많이 활용하기에 수의 범위 R이 천만 미만 정도일 때 사용을 고려한다.
코드 (백준 15688번: 수 정렬하기 5 https://www.acmicpc.net/problem/15688)
import java.io.BufferedReader;
import java.io.IOException;
import java.io.InputStreamReader;
public class Main {
public static void main(String[] args) throws IOException{
StringBuilder sb = new StringBuilder();
BufferedReader br = new BufferedReader(new InputStreamReader(System.in));
int N = Integer.parseInt(br.readLine());
int[] arr = new int[2000001];
// 숫자를 세줌: 이 문제에서는 숫자가 -1000000 ~ 1000000으로 오기에, 편의상 백만을 더해준다.
for (int i = 0; i < N; i++) arr[Integer.parseInt(br.readLine())+1000000] += 1;
// 각 숫자가 몇 번 나왔는지 읽은 후 출력
for (int i = 0; i < arr.length; i++) {
for (int j = 0; j < arr[i]; j++) {
sb.append(i-1000000+"\n");
}
}
System.out.println(sb.toString());
}
}
2) 기수 정렬 (Radix Sort)
- 자리수 별로 정렬하는 과정을 반복하여 정렬하는 알고리즘
- 자리수(대체로 10)만큼의 queue를 두어, 1의 자리, 10의 자리, .... 마다 갖는 0~9 값을 대응하는 queue에 넣어줌
- floating point값도 정렬이 가능하다.
예시)
주어진 list [170, 45, 75, 90, 2, 802, 24, 66] 를 radix sort로 정렬하는 방법
1의 자리로 정렬:
{170, 90}, {}, {802, 2}, {}, {24}, {45, 75}, {66}, {}, {}, {}
합치면:
[170, 90, 802, 2, 24, 45, 75, 66]
10의 자리로 정렬:
{802, 02}, {}, {24}, {}, {45}, {}, {66}, {170, 75}, {}, {90}
합치면:
[802, 2, 24, 45, 66, 170, 75, 90]
100의 자리로 정렬:
{002, 024, 045, 066, 075, 090}, {170}, {}, {}, {}, {}, {}, {}, {802}, {}
합치면:
[2, 24, 45, 66, 75, 90, 170, 802]
다만, List와 같은 동적 array를 사용할 수 있는 환경이라면 library에서 구현되어 있는 sort를 사용하면 되므로, 실제로 사용할 일은 별로 없으니 알고리즘 정도만 알아두면 된다.
코드
import java.util.ArrayDeque;
import java.util.ArrayList;
import java.util.Arrays;
public class RadixSort {
static int[] nums = {170, 45, 75, 90, 2, 802, 2, 66};
static int d = 3; // 최대 3자리 수: 가변적으로 할 수도 있음.
static ArrayList<ArrayDeque<Integer>> list = new ArrayList<ArrayDeque<Integer>>();
public static void main(String[] args) {
for (int i = 0; i < 10; i++) {
list.add(new ArrayDeque<Integer>());
}
radixSort(1);
System.out.println(Arrays.toString(nums));
}
static void radixSort(int cnt) {
if (cnt > d) return;
// 올바른 queue에 넣어주기
for (int num: nums) {
list.get((num % (int) Math.pow(10, cnt)) / (int) Math.pow(10, cnt-1)).offer(num);
}
// queue에서 차례대로 빼주기
int idx = 0;
for (int i = 0; i < 10; i++) {
int size = list.get(i).size();
for (int j = 0; j < size; j++) {
nums[idx++] = list.get(i).poll();
}
}
// 다음 자리수: 재귀적으로 짰음, for문도 가능
radixSort(cnt+1);
}
}
정리
| 이름 | Best | Average | Worst | Memory | Stable |
| Selection Sort | N^2 | N^2 | N^2 | 1 | Yes |
| Bubble Sort | N* | N^2 | N^2 | 1 | Yes |
| Merge Sort | NlogN | NlogN | NlogN | N | Yes |
| Quicksort | NlogN | NlogN | N^2 | 1 | No |
| Counting sort | - | N + R | N + R | N + R | Yes |
| Radix sort | - | ND | ND | - | Yes |
* Bubble sort 구현 과정에서 swap했는지를 체크하는 boolean 변수를 넣으면 Best case는 O(N)번 연산.
출처: https://en.wikipedia.org/wiki/Sorting_algorithm#Comparison_of_algorithms
4. JAVA에서의 사용
1) library내 sort 함수
- Arrays.sort(list): array 'list'를 오름차순 정렬
- Arrays.sort(list, comparator.reverseorder()): array 'list'를 내림차순 정렬
- Arrays.sort(list, comparator): comparator(람다식으로 구현)에 따라 정렬
- Collections.sort(list): ArrayList 등의 collections 'list'를 내림차순 정렬
- Collections.sort(list, comparator): comparator(람다식으로 구현)에 따라 정렬
※ Java에서 Arrays.sort에 primitive type array를 전달하면 dual-pivot quicksort를 수행하기 때문에 최악의 경우 O(N^2)이 된다. 왠만하면 괜찮으나 저격 케이스가 있을 수도 있으므로 Collections.sort를 사용하자.
2) 정렬 기준이 없을 때, 기준 식 세우기
백준 11650: 좌표 정렬하기 문제를 예시로 한다.
I. Interface 'Comparable'를 implements하여 compareTo() method를 override, 기준을 정의
코드
import java.io.BufferedReader;
import java.io.IOException;
import java.io.InputStreamReader;
import java.util.ArrayList;
import java.util.Collections;
import java.util.List;
import java.util.StringTokenizer;
public class Main {
public static void main(String[] args) throws IOException{
BufferedReader br = new BufferedReader(new InputStreamReader(System.in));
List<Pair> coords = new ArrayList<Pair>();
int n = Integer.parseInt(br.readLine());
StringTokenizer st;
for (int i = 0; i < n; i++) {
st = new StringTokenizer(br.readLine());
int a = Integer.parseInt(st.nextToken());
int b = Integer.parseInt(st.nextToken());
coords.add(new Pair(a, b));
}
Collections.sort(coords);
for (int i = 0; i < n; i++) {
System.out.println(coords.get(i));
}
}
}
class Pair implements Comparable<Pair>{
private int x;
private int y;
public Pair(int x, int y) {
this.x = x;
this.y = y;
}
// compareTo Overriding하기
@Override
public int compareTo(Pair o) {
if (o.x == x) {
return Integer.compare(y, o.y);
}
return Integer.compare(x, o.x);
}
@Override
public String toString() {
return x+" "+y;
}
}
II. sort에서 정렬 기준에 맞는 람다식 세워서 정렬하기
코드
import java.io.BufferedReader;
import java.io.IOException;
import java.io.InputStreamReader;
import java.util.Arrays;
import java.util.StringTokenizer;
public class Main {
public static void main(String[] args) throws IOException{
BufferedReader br = new BufferedReader(new InputStreamReader(System.in));
StringBuilder sb = new StringBuilder();
int n = Integer.parseInt(br.readLine());
StringTokenizer st;
int[][] coords = new int[n][2];
for (int i = 0; i < n; i++) {
st = new StringTokenizer(br.readLine());
coords[i][0] = Integer.parseInt(st.nextToken());
coords[i][1] = Integer.parseInt(st.nextToken());
}
// 람다식으로 정렬 기준 세우기
Arrays.sort(coords, (e1, e2)->{
if (e1[1] == e2[1]) {
return Integer.compare(e1[0], e2[0]);
}
return Integer.compare(e1[1], e2[1]);
});
for (int i = 0; i < n; i++) {
sb.append(coords[i][0]+ " " + coords[i][1]+"\n");
}
System.out.println(sb);
}
}
연습 문제
https://github.com/encrypted-def/basic-algo-lecture/blob/master/workbook/0x0E.md
https://github.com/encrypted-def/basic-algo-lecture/blob/master/workbook/0x0F.md
'PS > Sorting' 카테고리의 다른 글
| 백준 16455번: K번째 수 찾는 함수 (Java) (0) | 2022.08.16 |
|---|---|
| 백준 5648번: 역원소 정렬 (JAVA) (0) | 2022.04.06 |
| 백준 18870번: 좌표 압축 (Python) (0) | 2021.10.21 |
| 백준 10814번: 나이순 정렬 (Python) (0) | 2021.10.20 |
| 10989번: 수 정렬하기 (0) | 2021.10.20 |