https://www.acmicpc.net/problem/15961
15961번: 회전 초밥
첫 번째 줄에는 회전 초밥 벨트에 놓인 접시의 수 N, 초밥의 가짓수 d, 연속해서 먹는 접시의 수 k, 쿠폰 번호 c가 각각 하나의 빈 칸을 사이에 두고 주어진다. 단, 2 ≤ N ≤ 3,000,000, 2 ≤ d ≤ 3,000, 2
www.acmicpc.net
문제
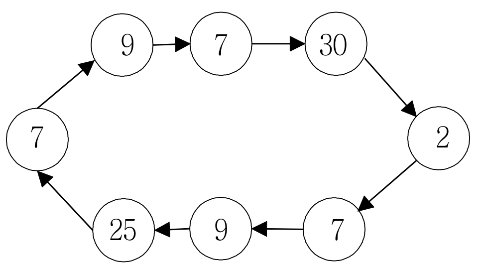
회전 초밥 음식점에는 회전하는 벨트 위에 여러 가지 종류의 초밥이 접시에 담겨 놓여 있고, 손님은 이 중에서 자기가 좋아하는 초밥을 골라서 먹는다. 초밥의 종류를 번호로 표현할 때, 다음 그림은 회전 초밥 음식점의 벨트 상태의 예를 보여주고 있다. 벨트 위에는 같은 종류의 초밥이 둘 이상 있을 수 있다.

새로 문을 연 회전 초밥 음식점이 불경기로 영업이 어려워서, 다음과 같이 두 가지 행사를 통해서 매상을 올리고자 한다.
- 원래 회전 초밥은 손님이 마음대로 초밥을 고르고, 먹은 초밥만큼 식대를 계산하지만, 벨트의 임의의 한 위치부터 k개의 접시를 연속해서 먹을 경우 할인된 정액 가격으로 제공한다.
- 각 고객에게 초밥의 종류 하나가 쓰인 쿠폰을 발행하고, 1번 행사에 참가할 경우 이 쿠폰에 적혀진 종류의 초밥 하나를 추가로 무료로 제공한다. 만약 이 번호에 적혀진 초밥이 현재 벨트 위에 없을 경우, 요리사가 새로 만들어 손님에게 제공한다.
위 할인 행사에 참여하여 가능한 한 다양한 종류의 초밥을 먹으려고 한다. 위 그림의 예를 가지고 생각해보자. k=4이고, 30번 초밥을 쿠폰으로 받았다고 가정하자. 쿠폰을 고려하지 않으면 4가지 다른 초밥을 먹을 수 있는 경우는 (9, 7, 30, 2), (30, 2, 7, 9), (2, 7, 9, 25) 세 가지 경우가 있는데, 30번 초밥을 추가로 쿠폰으로 먹을 수 있으므로 (2, 7, 9, 25)를 고르면 5가지 종류의 초밥을 먹을 수 있다.
회전 초밥 음식점의 벨트 상태, 메뉴에 있는 초밥의 가짓수, 연속해서 먹는 접시의 개수, 쿠폰 번호가 주어졌을 때, 손님이 먹을 수 있는 초밥 가짓수의 최댓값을 구하는 프로그램을 작성하시오.
입력
첫 번째 줄에는 회전 초밥 벨트에 놓인 접시의 수 N, 초밥의 가짓수 d, 연속해서 먹는 접시의 수 k, 쿠폰 번호 c가 각각 하나의 빈 칸을 사이에 두고 주어진다. 단, 2 ≤ N ≤ 3,000,000, 2 ≤ d ≤ 3,000, 2 ≤ k ≤ 3,000 (k ≤ N), 1 ≤ c ≤ d이다. 두 번째 줄부터 N개의 줄에는 벨트의 한 위치부터 시작하여 회전 방향을 따라갈 때 초밥의 종류를 나타내는 1 이상 d 이하의 정수가 각 줄마다 하나씩 주어진다.
출력
주어진 회전 초밥 벨트에서 먹을 수 있는 초밥의 가짓수의 최댓값을 하나의 정수로 출력한다.
풀이
N이 300만이니 우리가 알고있는 O(N^2)나 브루트포스(O(N*K): 최대 90억) 정도의 알고리즘으로는 시간 초과가 뜰 거라고 예상할 수 있다. 연속된 초밥만 고르기에, 슬라이딩 윈도우으로 풀어야겠구나!라는 결론을 얻을 수 있다.
1. 처음부터 연속한 K개의 초밥을 넣음
- 초밥의 상태를 (초밥, 해당 초밥의 개수)와 같은 상태로 저장하면 될 것이다.
- 가장 먼저 생각나는 자료 구조는 Map일 것이다.
- K개의 초밥에 대해, 만약 해당 초밥이 없으면 넣어주고, 있다면 해당 초밥의 개수를 1 더해준다.
- 그리고 '쿠폰 초밥'이 Map 안에 없다면 추가로 1가지를 더 먹을 수 있으니, 1을 더해준다.
2. N-1번동안 가장 먼저 넣었던 초밥을 빼주고, 초밥을 넣어줌
- 넣는 거는 1.에서랑 똑같이
- 빼는 경우: 해당 종류 초밥이 1개만 있었다면, Map에서 완전히 빼버린다.
- 마찬가지로, '쿠폰 초밥'이 Map 안에 없다면 추가로 1가지를 더 먹을 수 있으니, 1을 더해준다.
HashMap에서 넣고 빼고가 약간 무거운 계산이긴 하겠지만, O(N) 알고리즘이니 되긴 한다.
여기서, (초밥 종류, 초밥의 개수) 상태를 더 효율적으로 저장하는 방법이 있다(fabiano7 선생님의 코드 참고함.). 본 문제에서는 초밥의 종류가 최대 d(d<=3000)가지로 제한하였으므로, (카운팅 정렬이랑 비슷한 느낌으로다가) 그냥 int[]에 개수를 써서 저장해도 된다. 세부적인 구현 차이는 코드에 작성하였다.
본 문제에서는 초밥의 종류 d를 제시하였으므로, 당연히 d를 활용하는 풀이가 우월한 풀이이다.
코드
1. HashMap로 상태 저장
import java.io.BufferedReader;
import java.io.IOException;
import java.io.InputStreamReader;
import java.util.HashMap;
import java.util.StringTokenizer;
public class Main {
public static void main(String[] args) throws IOException{
int ans = 0;
BufferedReader br = new BufferedReader(new InputStreamReader(System.in));
HashMap<Integer, Integer> hMap = new HashMap<>();
StringTokenizer st = new StringTokenizer(br.readLine());
int N = Integer.parseInt(st.nextToken());
int d = Integer.parseInt(st.nextToken());
int k = Integer.parseInt(st.nextToken());
int c = Integer.parseInt(st.nextToken());
int[] sushi = new int[N];
for (int i = 0; i < N; i++) {
sushi[i] = Integer.parseInt(br.readLine());
}
for (int i = 0; i < k; i++) {
if (!hMap.containsKey(sushi[i])) {
hMap.put(sushi[i], 1);
} else {
hMap.put(sushi[i], hMap.get(sushi[i])+1);
}
}
ans = Math.max(ans, (hMap.containsKey(c))? hMap.size(): hMap.size()+1);
for (int i = 0; i < N-1; i++) {
if (hMap.get(sushi[i]) == 1) {
hMap.remove(sushi[i]);
} else {
hMap.put(sushi[i], hMap.get(sushi[i])-1);
}
if (!hMap.containsKey(sushi[(i+k)%N])) {
hMap.put(sushi[(i+k)%N], 1);
} else {
hMap.put(sushi[(i+k)%N], hMap.get(sushi[(i+k)%N])+1);
}
ans = Math.max(ans, (hMap.containsKey(c))? hMap.size(): hMap.size()+1);
}
System.out.println(ans);
}
}
2. int[]로 상태 저장
import java.io.*;
import java.util.*;
public class Main {
public static void main(String[] args) throws IOException{
int ans = 0;
BufferedReader br = new BufferedReader(new InputStreamReader(System.in));
StringTokenizer st = new StringTokenizer(br.readLine());
int N = Integer.parseInt(st.nextToken());
int d = Integer.parseInt(st.nextToken());
int[] served = new int[d+1];
int k = Integer.parseInt(st.nextToken());
int c = Integer.parseInt(st.nextToken());
int[] sushi = new int[N];
for (int i = 0; i < N; i++) {
sushi[i] = Integer.parseInt(br.readLine());
}
int tempAns = 0;
for (int i = 0; i < k; i++) {
if (served[sushi[i]]++ == 0) tempAns++;
}
ans = Math.max(ans, (served[c] > 0)? tempAns: tempAns+1);
for (int i = 0; i < N-1; i++) {
if (--served[sushi[i]] == 0) tempAns--;
if (served[sushi[(i+k)%N]]++ == 0) tempAns++;
ans = Math.max(ans, (served[c] > 0)? tempAns: tempAns+1);
}
System.out.println(ans);
}
}
'PS > etc' 카테고리의 다른 글
| 벨만-포드 알고리즘 with 백준 11657번: 타임머신 (Java) (0) | 2022.07.25 |
|---|---|
| 백준 1402번: 아무래도이문제는A번난이도인것같다 (Java) (0) | 2022.06.17 |
| 백준 1107번: 리모컨 (Java) (0) | 2022.06.17 |
| 백준: 제 1회 블롭컵 (앞 4문제만 JAVA 풀이) (0) | 2022.02.22 |
| 파이썬 사소한 팁 (0) | 2021.10.02 |